Problems and prevention measures of PCB wiring of power amplifier circuit
Noise and amplifiers are inevitable. The purpose of reducing noise discussed here is to reduce it to an acceptable range, but it is not and cannot completely eradicate it. In other words, the signal-to-noise ratio can only be improved as much as possible. But it cannot be infinite. Below we will first briefly analyze the sources and mechanisms of noise generation, and then learn about some effective prevention and control measures that have been tested in practice.
GET PCB MANUFACTURING AND ASSEMBLY QUOTE NOW!
1. Electromagnetic interference and prevention measures
(1)Electromagnetic interference
The main sources of electromagnetic interference are power transformers and stray electromagnetic waves in space.
Except for a few special products, most active speakers are powered by the mains, so a power transformer must be used. The working process of the power transformer is an “electromagnetic-electrical” conversion process. During the electromagnetic conversion process, magnetic leakage will inevitably occur. The magnetic leakage of the transformer is picked up and amplified by the amplification circuit, and finally appears as humming sound emitted by the speaker.
Common specifications of power transformers include EI type, toroidal type and R type. Whether from the perspective of sound quality or electromagnetic leakage, these three types of transformers have their own advantages and disadvantages, and the advantages and disadvantages cannot be simply judged.
EI type transformer is the most common and widely used transformer. Major audio manufacturers in Shenzhen basically use EI transformers. The main sources of magnetic leakage are the air gap between the E and I-type cores and the radiation from the coil itself. The magnetic leakage of EI type transformer is directional. As shown in the figure below, in the three directions of X, Y and Z axes, the interference in the Y-axis direction of the coil axis is the strongest, the Z-axis direction is the weakest, and the radiation in the X-axis direction is between , Z, so try not to make the Y axis parallel to the circuit board in actual use.
Toroidal transformer
Since there is no air gap and the coil is evenly wound around the core, the toroidal transformer theoretically has very little magnetic leakage and no coil radiation. However, since there is no air gap, the toroidal transformer has poor anti-saturation ability and is prone to saturation when there is a DC component in the mains power supply, resulting in strong magnetic leakage. In many areas of the country, the mains power waveform is seriously distorted, so many users feel that using a toroidal transformer is no better than an EI type transformer, or even worse. The so-called toroidal transformer has absolutely no leakage, either due to misleading media or fabricated by the manufacturer for commercial promotion needs. The statement that toroidal transformer has extremely low magnetic leakage is only true when the mains power waveform is a strict sine wave. In addition, the toroidal transformer will also have strong electromagnetic leakage at the lead, so the magnetic leakage of the toroidal transformer also has a certain direction. During actual installation, the toroidal transformer is rotated to obtain the highest signal-to-noise ratio at a certain angle.
The R-type transformer can be simply regarded as a toroidal transformer with a circular cross-section, but there are differences in the coil winding techniques. The heat dissipation conditions are much better than those of the toroidal transformer. The iron core is unfolded into an involute opening and closing type. The R-type transformer has an electromagnetic The leakage situation is similar to that of a toroidal transformer. Since the wire length of each turn is shorter than that of the toroidal transformer and can be wound close to the core, the R-type transformer has the smallest copper loss among the above three types of transformers.
(2).Main prevention and control measures for electromagnetic interference:
a. Reduce the input impedance.
Electromagnetic waves are mainly picked up by wires and PCB board traces. Under certain conditions, the electromagnetic waves picked up by wires can basically be regarded as constant power. According to P=U^U/R, the induced voltage is inversely proportional to the square of the resistance value, that is, the low impedance of the amplifier is very beneficial to reducing electromagnetic interference.
b. Enhance high-frequency anti-interference ability
In view of the fact that most stray electromagnetic waves are medium and high frequency signals, a magnetic chip capacitor is added to the ground at the input end of the amplifier. The capacitance value can be selected between 47-220P. The frequency turning point of the capacitor with a capacitance value of several hundred picofarads is two times higher than the audio range. , three orders of magnitude, and has a negligible impact on the sound pressure response and hearing sensation within the effective listening audio band.
c. Pay attention to the installation method of power transformer
Use a good quality power transformer, try to increase the distance between the transformer and the PCB, adjust the orientation between the transformer and the PCB, and keep the transformer away from the sensitive end of the amplifier; the EI type power transformer has different interference intensity in each direction, so be careful to avoid interference as much as possible The strongest Y-axis direction is aligned with the PCB.
d. The metal shell must be grounded
For HIFI independent power amplifiers, products with standardized design have an independent grounding point on the chassis. This grounding point actually uses the electromagnetic shielding effect of the chassis to reduce external interference; for common active speakers, it also serves as a radiator. The metal panel also needs to be grounded; the volume and tone potentiometer shells should be grounded as much as possible if conditions permit. Practice has proven that this measure is very effective for PCBs working in harsh electromagnetic environments.
2. Ground wire interference and prevention measures
(1). Ground interference
The ground wire design of electronic products is extremely important. Whether low-frequency circuits or high-frequency circuits, the design rules must be followed. The ground wire design requirements of high-frequency and low-frequency circuits are different. The ground wire design of high-frequency circuits mainly considers the influence of distribution parameters, which are generally ring ground. The low-frequency circuit mainly considers the superposition of large and small signal ground potentials, and requires independent wiring and centralized grounding. From the perspective of improving signal-to-noise ratio and reducing noise, analog audio circuits should be classified as low-frequency electronic circuits and strictly follow the principle of “independent wiring and centralized grounding”, which can significantly improve the signal-to-noise ratio.
The audio circuit ground can be simply divided into power ground and signal ground. The power ground mainly refers to the filter and decoupling capacitor ground, and the small signal ground refers to the input signal and feedback ground. Small signal ground and power ground cannot be mixed, otherwise it will cause strong hum: due to the large charging and discharging current of filtering and decoupling capacitors (relative to the signal ground current), there must be a certain voltage on the circuit board traces. If the small signal ground coincides with the strong current ground, it will inevitably be affected by this voltage fluctuation. That is to say, the reference point voltage of the small signal is no longer zero. The voltage change between the signal input terminal and the signal ground is equivalent to injecting the signal voltage at the amplifier input terminal. The ground potential change will be picked up and amplified by the amplifier, producing hum. Increasing the ground wire width and back tin treatment can only reduce ground wire interference to a certain extent, but the effect is not obvious. Some PCBs that do not strictly separate ground wires have wide ground wires, short traces, few amplification stages, and small decoupling capacitors, so the hum sound is still barely acceptable.
(2). The correct wiring method is:
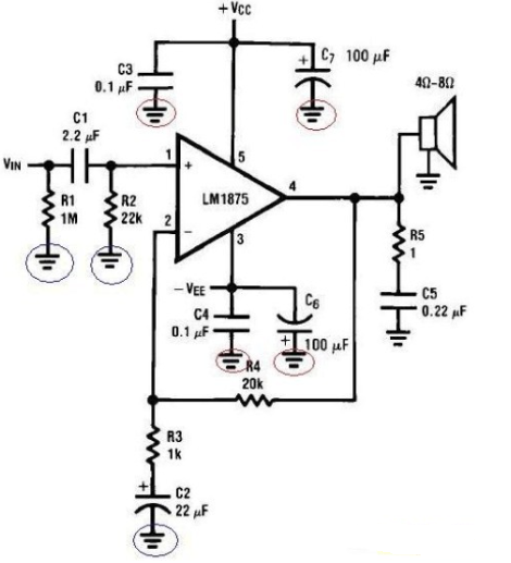
a. The main filter capacitor pin serves as a centralized ground point, and the strong and weak signal ground wires are strictly separated and summarized at the general ground point. Let’s take the most common LM1875 (TDA2030A) as an example and explain the manufacturer’s recommended circuit:

2030A recommended circuit diagram
In the figure, R1 and R2 are the input grounding resistors, C2 is the DC feedback capacitor, the grounding point is the small signal ground, marked in blue; C3, C4, C6, and C7 are decoupling capacitors, and the grounding end is marked in red, which is the power ground. . The correct grounding method is: three small signal ground points can be mixed on one ground line, four power grounds are gathered into another ground line, and the power ground and small signal ground converge at the general ground point. In addition to the general ground point, There must be no other connecting points between the two lands!
The grounding point of the Zobel phase-shifting network (R5, C5) at the output of the power amplifier is treated in a special way. If the grounding point is incorporated into the power ground, the ground voltage disturbance will be fed back to the inverting input of LM1875 through R4, causing Hum; and if it is incorporated into a small signal ground, the quality of the music signal will be seriously degraded due to the inconsistent phase and intensity of the signal. Therefore, if PCB space permits, it is best to run the traces separately. The following is a detailed explanation based on several actual PCB board diagrams:

TDA2030 PCB diagram
In this PCB diagram, there is an obvious ground wire design error. The small signal ground completely overlaps with the power ground. Therefore, the board must have AC noise and is not controlled by the volume potentiometer. In the figure, C2, C3, C4, and C5 are decoupling capacitors. The five ground points, including C7, R2, C6, the first pin of JP1, and the third pin of JP2, are small signal grounds. After overlapping, the large and small signal grounds are led to The general ground point of C8 and C9. At the same time, the zobel phase-shifting network ground point (the second pin of C1) is also mixed in a ground line, which will inevitably make the actual situation more complicated.

LM4766 PCB diagram
In this picture, C5, C11, and C12 are OP decoupling capacitors, and the ground terminal is the power ground. The red thin line in the picture marks the current direction; while the ground terminals of HPF circuit resistors such as R5, R6, R7, and R9 are small signal ground. , if a ground wire is shared with decoupling grounds such as C5, C11, C12, etc., the voltage drop caused by the working current of the decoupling capacitor and the internal resistance of the ground wire will inevitably be superimposed on the ground terminals of R5, R6, R7, and R9, causing hum. Even self-motivated.
3) A PCB diagram with correct ground wire routing, as shown below:

Ground wiring PCB diagram
In this PCB, small and large signals are strictly separated, and some other noise reduction methods are used. The signal-to-noise ratio is very high. When the input end is open, the measured residual noise at the output end is not higher than 0.3mV. In the dead of night, the ear is pressed against the speaker unit. There is no noise at all. For the convenience of viewing the diagram, only one ground wire is drawn for demonstration. The ground terminals of C9, R1, C10 and the signal input socket are small signal ground, which are connected to the main ground point through the red ground wire. The left ground wire is the speaker and zobel network ground, and the right ground wire is the power ground of the decoupling capacitor. Three The ground wires meet at pin 2 of the main filter capacitor C4 to achieve a true “one point grounding”.
GET PCB AND ASSEMBLY SERVICE QUOTE NOW!
3. Mechanical noise and prevention measures
(1).Mechanical noise
Active speakers integrate speakers and amplifiers, so some noise is unique. The most common source of mechanical noise is the power transformer. As mentioned before, the working process of the power transformer is an “electromagnetic-electrical” conversion process. During the electromagnetic conversion process, in addition to magnetic leakage, the alternating magnetic field will cause the iron core to vibrate. When the old ballast fluorescent lamp is working, the ballast will make a buzzing sound, and the sound will increase after being used for a long time. This is because the iron core is attracted by the alternating magnetic field and causes vibration.
A well-made transformer has an iron core that is pressed very tightly and undergoes a vacuum impregnation process before being taken off the assembly line. The vibration of the iron core caused by the alternating magnetic field is very small; if the iron core of the transformer is loose and not compacted, the vibration caused when power is turned on. It will be stronger (imagine an electric clipper in a barber shop). In order to save man-hours, many low-cost transformers are only “dipped” in paint instead of “vacuum dipped”, resulting in more serious core vibration. The speaker cabinet has a certain sound-assisting cavity effect. The air disturbance caused by the vibration of the transformer is transmitted to the speaker diaphragm, which sounds very similar to the noise caused by electromagnetic interference. Years ago, I repaired a set of active speakers with severe hum. After checking the circuit, I could not find the cause. I accidentally disconnected the speaker cable, but the noise was barely reduced. It was finally confirmed that the transformer was at fault.
This situation is common in active speakers. The quality of the transformer only affects the final amplitude. Even very expensive power transformers still have vibrations. Therefore, the noise level of the main box of most active speakers is lower than Vice box.
(2). Measures to prevent and control mechanical noise caused by power transformers:
a. Choose a transformer with better quality and rigorous workmanship to reduce the vibration of the transformer itself. This is also the most effective measure.
b. Add a shock-absorbing layer between the transformer and the fixed plate, and use elastic soft
3) Choose a transformer with a certain power margin. The closer the transformer operates to the rated upper limit, the greater the vibration. Transformers with large power margin are less prone to magnetic saturation, have good long-term working stability, and generate relatively small amounts of heat.
There is also a common type of mechanical noise that comes from potentiometers. Most of the active speakers on the market use rotary carbon film potentiometers. As time goes by, the metal brush of the potentiometer and the diaphragm will have poor contact due to dust deposition and diaphragm wear. When turning the potentiometer, there will be A lot of noise is produced, and a severely worn potentiometer will make noise even when it is not turning.
In addition, there are some more special dynamic noises that need to be briefly described: the joints between the panels of some active speakers are not reliable, or the users do not tighten the mounting screws after unpacking the boxes themselves, resulting in noise when playing slightly louder music. or due to imperfect processing methods, there are varying degrees of air leakage in the box; there are no double R or exponential openings at both ends of the inverter tube, and the airflow is rapidly compressed and expanded during large dynamics, causing noise.
The above article briefly analyzes the sources and mechanisms of noise, and proposes some effective prevention and control measures that have been tested in practice, hoping to help those in need.
