How to choose the right PCB coding equipment?
PCB circuit boards are important carriers of electronic components. In order to improve the yield rate and quality of electronic products, electronic manufacturers have marked QR codes, barcodes, character strings and other information on PCBs by silk screen printing, inkjet coding or laser coding to achieve internal quality traceability control of products. So do you know how PCB circuit boards achieve QR code marking through laser coding technology? What type of laser should be used?
PCB circuit boards can be classified according to product structure and can be divided into rigid boards (hard boards), flexible boards (soft boards), rigid-flex boards, HDI boards and package substrates. According to the number of circuit layers, PCBs can be divided into single-sided boards, double-sided boards and multi-layer boards. According to different uses, the PCB laser coding machine equipment selected for the materials is very different. We will introduce the laser selection of PCB QR code laser marking machines from the type of laser coding.
1.CO2 laser coding machine
Uses a CO2 laser with a wavelength of 10.6μm or 9.3μm to remove the paint on the surface of the PCB material by scanning with a galvanometer, and achieves color change through chemical or physical reactions, marking clear QR codes, barcodes and other information.
This type of laser coding machine is suitable for coding on the paint surface of rigid circuit boards. Common ones are green oil, black oil, blue oil and red paint. Through laser technology, the thickness within 3 microns of the paint surface is removed to reveal the QR code or barcode.
Depending on the size of the QR code and the number of character bits contained in the QR code, the selected laser wavelength and lens size vary greatly. Here we set a fixed parameter value to mark the QR code on the green oil PCB.
If you want to make a 55mm, 20-digit QR code, you usually use a 10.6μm wavelength laser and a 110110mm scanning range lens, which can meet the requirements of clear and readable QR codes; while 55mm or 44mm contains more than 30 digits of character information, it is necessary to adjust to a 10.6μm wavelength laser and a 70*70mm scanning range lens according to the process parameters to meet the requirements of clear and readable QR codes.
If you want to make a 33mm, 20-digit QR code, you need to use a 9.3μm wavelength laser and a 110110mm scanning range lens to mark a clear and readable QR code; while 33mm contains more than 30 digits of character information, you need to choose a 6060 or 7070mm scanning lens according to the actual process conditions. In addition, for 11mm QR code marking, CO2 laser coders can only mark QR codes with low digits. For high-digit QR code marking, ultraviolet lasers or even picosecond lasers with finer spot sizes are required.
It should be noted that it is not the case that a 10.6μ laser cannot produce a 3*3mm, 20-digit QR code. Yuanlu Optoelectronics’ process experience can also produce it, and it can ensure clarity and readability. However, in order to further improve efficiency, yield, quality and other considerations, it is recommended to use a 9.3μm laser.
The size of the QR code and the number of digits included in the process achieved by the laser marking machine depend on the size of the laser spot and the depth of focus. Therefore, high-power beam expanders and small-format scanning lenses are usually used. In terms of depth of focus, multi-lens mirrors have much greater advantages than single-lens mirrors.
Considering the cost, the 9.3μm laser is more than 10,000 yuan more expensive than the 10.6μm laser, the 7070mm lens is several thousand yuan more expensive than the 110110mm lens, and the multi-lens lens is more than 10,000 yuan more expensive than the single-lens lens. This is why the price difference is so large when customers ask about the standard stand-alone CO2 laser marking machine. You need to have a detailed understanding of the PCB QR code laser marking equipment to select the right equipment to improve the quality control of PCB products.

2.The UV laser marking machine
mainly used for automatic engraving of QR codes on the surface of PCB (select the corresponding model according to different formats), and can automatically engrave QR codes on the surface of various inks such as white oil, green oil, and black oil. The QR code can be automatically generated from information such as raw material procurement, production process and technology, product batch, manufacturer, production date, product destination, etc., and automatically engraved on the PCB surface by laser to achieve product traceability and management.
The advantages of UV laser marking are as follows:
- The UV laser marking machine for electronic components has the characteristics of small spot, small heat impact, fine marking and zero consumables. By directly importing the marking information into the computer, it can form a mark on the processed product through a high-energy laser beam.
- During the processing, no additional force is required for the processed object, so it is particularly suitable for use in precision parts and electronic components with higher requirements, and there is no need to worry about deformation due to force.
- The marking of the laser marking machine for electronic components is infiltrated into the material, so it is permanent, not easy to wear and alter.
- The laser spot of the UV laser marking machine is extremely finely focused, which can achieve real precise marking. It can be very accurate to mark the information on parts such as electronic components, so it has been recognized by the industry.
- The UV laser equipment has stable performance, low power consumption, small heat impact, wide application range, fast marking speed, high efficiency, small spot, high beam quality, and can be matched with production lines.
3.Technical requirements
The host platform can slide to the specified position, the marking position is adjustable, and the industrial PC control and supporting mechanisms are all PC controlled
Optical fiber carbon dioxide or ultraviolet laser can be selected to make various marks;
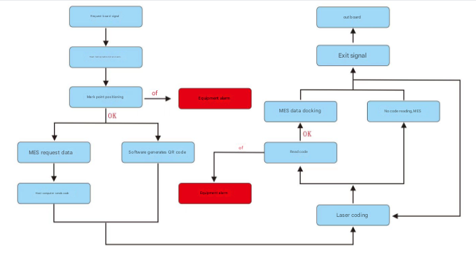
Standard SMEMA interface and network communication function can communicate with upstream and downstream equipment and servers;
Connect to the MES system to complete communication interaction and upload the documents generated by coding.
The software functions can be deeply developed and extended according to customer requirements.
Active anti-fool, the software automatically detects and prevents wrong printing and missing printing; there are various abnormal alarm functions.
The equipment is compact and has multiple feeding and discharging modes, suitable for the PCB industry. It can also be disassembled and installed online.








