Building a Layout Inverter Using the EGS002 Driver Module

Key Takeaways
Building a layout inverter using the EGS002 driver module can greatly enhance your power management capabilities. As you embark on this project, keep in mind the importance of selecting the right components for optimal performance. The pcb manufacturing industry offers a variety of services, so choosing reputable pcb manufacturing companies can ensure quality and precision in your design.
When considering pcb manufacturing cost, you should compare quotes and assess different materials to stay within your budget while delivering high-quality results. One useful tip is to plan your layout efficiently; this not only minimizes costs but also enhances reliability in the final product.
Essential Components Table
| Component | Description | Importance |
|---|---|---|
| EGS002 Driver Module | The core controller for the inverter | High |
| PCB | Base for connections and circuitry | Critical |
| Capacitors | Stabilize voltage and store energy | Essential |
| Inductor | Smoothens out current fluctuations | Necessary |
It’s also advisable to refer to resources such as Andwin PCB for further insights into modern practices in pcb manufacturing business, especially if you are new to this field. Remember, continuous testing throughout the assembly process will help in identifying any potential issues early on. As you work on assembling your inverter, these takeaways will serve as crucial reminders to ensure a successful build that meets your specific energy needs.
“The key to a successful project is meticulous planning and execution.”

Introduction to Layout Inverters
When venturing into the realm of energy management, understanding layout inverters is crucial. A layout inverter essentially converts direct current (DC) to alternating current (AC), making it invaluable in various applications, from solar power systems to uninterruptible power supplies. This device is characterized by its ability to efficiently manage energy flow while ensuring stability and performance. At the heart of this technology lies the EGS002 driver module, which serves as a pivotal component in facilitating the conversion process. If you’re considering building your own inverter, it’s essential to recognize how this driver integrates with other vital components.
In addition, you should be aware of the emerging significance of pcb manufacturing in the development of inverter systems. Many hobbyists and professionals engage with pcb manufacturing companies for creating custom circuit boards tailored for their projects. Understanding pcb manufacturing cost allows you to budget appropriately and maximize your investment towards achieving a high-quality product. If you’re interested in stepping into the pcb manufacturing business, you will discover a myriad of possibilities that align with modern technological demands. By leveraging the capabilities of PCB design alongside effective inverter designs, you can create robust systems that are not only efficient but also customizable to meet your specific energy needs.
Overview of the EGS002 Driver Module
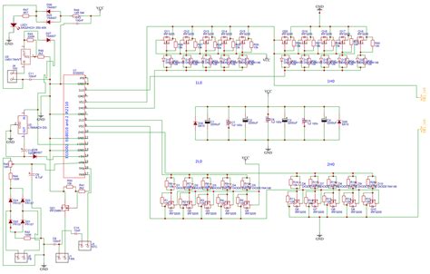
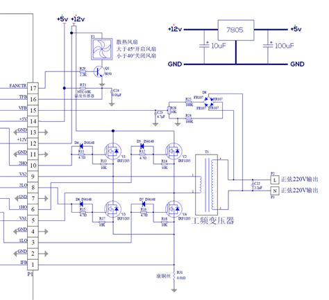
The EGS002 driver module is an essential component for anyone looking to build a robust layout inverter system. It is designed to efficiently control the operation of power MOSFETs, enabling you to convert low-voltage DC into high-voltage AC. Understanding the functionality of this driver module is crucial, as it directly influences your inverter’s performance and reliability. The EGS002 comes with built-in features that enhance its usability, including a gate drive circuit which ensures rapid switching speeds essential for efficient energy conversion. When planning to set up your inverter, it’s important to consider sourcing the right PCB manufacturing services. Opting for reputable PCB manufacturing companies can significantly impact your project’s success, ensuring that your designs translate well from concept to physical prototype. The overall PCB manufacturing cost will depend on several factors, including complexity and volume, but investing in high-quality boards is essential for achieving long-term reliability and performance in your inverter system. By keeping these factors in mind as you explore the capabilities of the EGS002 driver module, you’ll be well-prepared to construct a custom inverter that meets your specific needs while managing costs effectively within the pcb manufacturing business framework.

Essential Components for Building the Inverter
When embarking on the journey to build your own layout inverter, understanding the essential components is crucial for ensuring functionality and reliability. The backbone of your inverter is the EGS002 driver module, which plays a pivotal role in converting DC to AC power. It’s vital to select a suitable PCB design that accommodates the layout of these components effectively, as this will influence both performance and durability.
The process begins with sourcing high-quality PCB manufacturing services. Look for reputable pcb manufacturing companies that can provide you with a well-crafted printed circuit board tailored to your specifications. Keep in mind that the pcb manufacturing cost can vary significantly based on material choices, complexity of the design, and the production volume you require.
In addition to the EGS002 module, ensure that you include essential elements such as capacitors, inductors, and diodes within your design. Each of these components serves a specific purpose that contributes to the inverter’s efficiency and overall performance. For instance, selecting capacitors with low equivalent series resistance (ESR) will enhance power conversion efficiency, which is a critical aspect of any pcb manufacturing business focused on energy solutions.
As you gather these components, pay close attention to their specifications and tolerances; this attention to detail will play a significant role in customizing your inverter system effectively for your unique power requirements.
Step-by-Step Process to Construct the Layout Inverter
Building your layout inverter using the EGS002 driver module requires meticulous planning and execution. Begin by gathering essential components, which typically include the EGS002 driver, a suitable transformer, capacitors, resistors, and a robust PCB. One vital aspect of ensuring your inverter functions optimally is to engage with reputable pcb manufacturing companies for producing a reliable circuit board that withstands high loads. The pcb manufacturing cost can vary widely based on complexity and materials, so it’s wise to assess multiple options before finalizing your choice.
Once you have everything in place, start by designing your circuit layout meticulously. Utilizing software for pcb manufacturing can aid in visualizing the arrangement of components that minimizes interference while maximizing efficiency. After completing your design, proceed with soldering components onto the board, following safety precautions to avoid any mishaps. Testing after each stage is crucial—this allows you to identify any issues before assembly is complete.
After assembling the inverter system, ensure that all connections are secure and correctly positioned. Conducting thorough testing will confirm that you’ve successfully created a reliable inverter tailored to your needs. When addressing challenges during construction, don’t hesitate to seek guidance or refer to troubleshooting guides associated with the EGS002 driver module. The endeavor of building your layout inverter not only enhances your skills but also paves the way for further experimentation with circuits in the future—a rewarding experience indeed!
Tips for Enhancing Inverter Efficiency
To achieve optimal performance from your layout inverter powered by the EGS002 driver module, focusing on efficiency is key. One of the most effective ways to enhance your inverter’s efficiency is through careful PCB manufacturing practices. Selecting reputable PCB manufacturing companies can significantly impact the quality of your layout. Ensure that you choose companies that understand your requirements and can provide high-quality materials that withstand the operating conditions of an inverter. Moreover, it’s crucial to consider the PCB manufacturing cost while balancing quality; investing slightly more in a well-made PCB could lead to lower heat losses and improved performance over time.
Additionally, minimizing trace lengths on your PCB can reduce resistance and losses, further enhancing efficiency. Utilizing a well-thought-out layout will contribute to better thermal management as well. Incorporating relevant components that are optimized for power handling can also prevent overloading and increase longevity, which directly contributes to overall system efficiency. Finally, thorough testing during the PCB manufacturing process allows you to identify any potential issues before they affect performance, ensuring that your inverter operates smoothly and reliably in its intended applications.

Common Challenges and Troubleshooting
When building your layout inverter with the EGS002 driver module, you may encounter a variety of common challenges. One of the initial hurdles is ensuring the proper connections among various components of the inverter system. A misplaced wire or a poor solder joint can lead to malfunction or inefficient performance. During your assembly, consider collaborating with PCB manufacturing companies experienced in creating optimized layouts that can reduce interference and enhance overall efficiency. Should you face issues with your output voltage, it may be necessary to evaluate the pcb manufacturing cost involved in producing prototypes specifically designed for your inverter’s specifications. Establishing a solid understanding of thermal management can also help prevent overheating; thus, implementing good design practices during your pcb manufacturing business process is vital. Another common issue arises from inadequate filtering, which can produce ripple on the output. To counter this, ensure you select high-quality capacitors that meet your inverter’s requirements, taking full advantage of the capabilities offered by the EGS002 driver module. Engaging in thorough testing and troubleshooting will not only help identify these issues but also facilitate smarter designs in future iterations of your work.
Applications of Your Custom Inverter
Once you have successfully built your layout inverter using the EGS002 driver module, the potential applications are extensive and can cater to various needs. One primary application is in the field of renewable energy, where your inverter can convert direct current (DC) from solar panels into alternating current (AC) for use in residential or commercial electrical systems. This capability is crucial for homeowners and businesses seeking to reduce energy costs while contributing to a sustainable future.
Additionally, custom inverters can play a vital role in uninterruptible power supplies (UPS), ensuring that essential devices remain powered during outages. The versatility of your inverter also extends to powering printed circuit boards (PCB) and electronic devices, which underscores the importance of PCB manufacturing in your design process. When selecting components for your inverter, consider collaborating with PCB manufacturing companies to achieve optimal performance and reliability.
Moreover, understanding the PCB manufacturing cost can help you create a cost-effective proposal if you plan on using your custom inverter for a small business or as part of a larger pcb manufacturing business. Integrating your inverter with smart home technologies also opens up possibilities for innovative energy management solutions. Embracing these diverse applications not only enhances functionality but also positions your inverter as an invaluable asset across multiple domains.
Conclusion and Final Thoughts
Building your own layout inverter using the EGS002 driver module can be a rewarding endeavor that not only enhances your understanding of electronics but also provides practical solutions for various applications. As you reflect on the process, consider how important it is to choose the right pcb manufacturing services, as the quality of your printed circuit boards can significantly affect your inverter’s performance. Selecting reputable pcb manufacturing companies ensures that you receive robust designs tailored to your specifications while managing costs effectively. It’s wise to keep in mind the pcb manufacturing cost, as this can vary based on factors such as materials, complexity, and volume. If you wish to venture into the pcb manufacturing business, understanding these elements can give you a competitive edge in producing high-quality units that meet your needs and those of others. By combining meticulous planning with efficient components and leveraging professional services, you will create a reliable inverter system designed for longevity and functionality. Remember, thoughtful design and execution not only enhance efficiency but also ensure safe operations in your projects.

Conclusion
In conclusion, building a layout inverter using the EGS002 driver module offers a practical solution for anyone looking to create an efficient and reliable inverter system tailored to their unique needs. By understanding the key components involved in the process, from selecting appropriate pcb manufacturing companies to evaluating pcb manufacturing costs, you can make informed decisions that enhance the overall functionality of your inverter. It’s essential to consider the quality and precision of your PCBs, as these factors significantly impact performance. Engaging with reputable pcb manufacturing businesses not only guarantees better quality but also provides insights into optimizing your design and reducing costs effectively. By applying the tips shared throughout this article, you can troubleshoot common issues and ensure that your custom layout inverter operates smoothly for years to come, making your investment worthwhile.

FAQs
What is a layout inverter?
A layout inverter is a device that converts direct current (DC) into alternating current (AC), suitable for powering various electronic devices that require an AC input.
How does the EGS002 driver module work?
The EGS002 driver module facilitates the switching operations necessary for producing AC voltage by controlling the flow of current through transformer coils, ultimately converting DC into AC efficiently.
What essential components are needed to build a layout inverter with the EGS002?
To build your inverter, you will need the EGS002 driver module, a transformer, capacitors, resistors, and appropriate semiconductors. Understanding the specifications can help you choose reliable PCB manufacturing companies for your circuit board needs.
How can I reduce the PCB manufacturing cost for my inverter project?
You can reduce PCB manufacturing cost by optimizing your design to use fewer layers or minimizing component sizes. Additionally, sourcing components in bulk from trusted suppliers may also help cut down expenses.
What common challenges might I face while building an inverter?
One common challenge is ensuring proper insulation and separation of circuits to prevent short circuits or overheating. It’s also essential to verify component compatibility to ensure robust performance in your PCB manufacturing business.
Where can I find assistance or more information on PCB manufacturing?
For comprehensive guidance on pcb manufacturing, including specialized tips and techniques, please click here: Andwin PCB Manufacturing.







